学校日記

第1回 中学校情報・技術科に向けた研修会(案内)

公開日
2025/11/08
更新日
2025/11/08

お知らせ

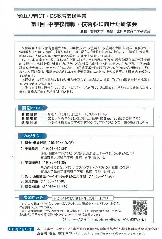
富山大学ICT・DS教育支援事業 第1回 中学校情報・技術科に向けた研修会


開催日時:令和7年12月13日(土)10:00~11:45

開催場所:富山大学教育学部1棟1階 114教室

参加対象:中学校技術担当者等の教育関係者、プログラミング等に関心をお持ちの方

プログラム

1 開会・趣旨説明

2 実践発表1

 「計測・制御のプログラミング(Scrath用拡張ボード「タコラッチ」の活用)

  富山市立大沢野中学校 教諭 田中 幹人 氏

3 実践発表2

 「双方向性のあるコンテンツのプログラミング(「プログル技術」の活用) 

  富山大学教育学部附属中学校 教諭 寺崎 明則 氏

4 Scratch用拡張ボード「タコラッチ」の活用体験

5 意見交換

6 閉会・連絡