i-モラル日記

【江南・古知野中】「情報モラル教育の実践報告」

公開日
2011/06/02
更新日
2011/06/02

愛知1200校の取り組み

 本校では、携帯電話についての指導で「持たない」ことを中心とした生徒指導を行っている。しかし、生徒の実態では、小学校から携帯電話を所持している生徒も少なくなく、さらに、家庭のパソコンからインターネットへを利用している生徒も多い。このような実態から情報モラル教育が必要であり、1年生を中心に各教科・道徳・学級活動の時間に指導を行っている。特に、技術科の授業では、PC、携帯電話におけるルールやマナーについての指導を中心とし、実践を行っている。現状では、携帯電話やPCを使用しての問題行動やメールを介しての誹謗中傷などの問題は発覚しておらず、道徳や学級活動において予防的な指導に力を入れている。
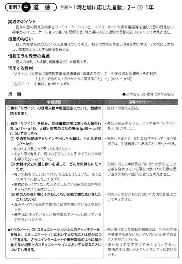
 資料1の指導案をもとに、1年生全学級で道徳の授業を行った。顔の見えない相手に対するコミュニケーションの在り方をポイントとし、相手の立場を理解し、他者を思いやる気持ちを考える機会となった。また、時と場に応じたコミュニケーションの在り方を考える中で、インターネットや携帯電話など見えない相手とのやりとりの難しさを考えることができた。
 その他、生徒指導通信「がんばっている君へ」に、情報モラルや携帯電話の使用についての内容を載せ、全校生徒への啓蒙を行っている。

【江南・古知野中】資料1

【江南・古知野中】資料2